Good reads: Decision-Making and Unseen Work
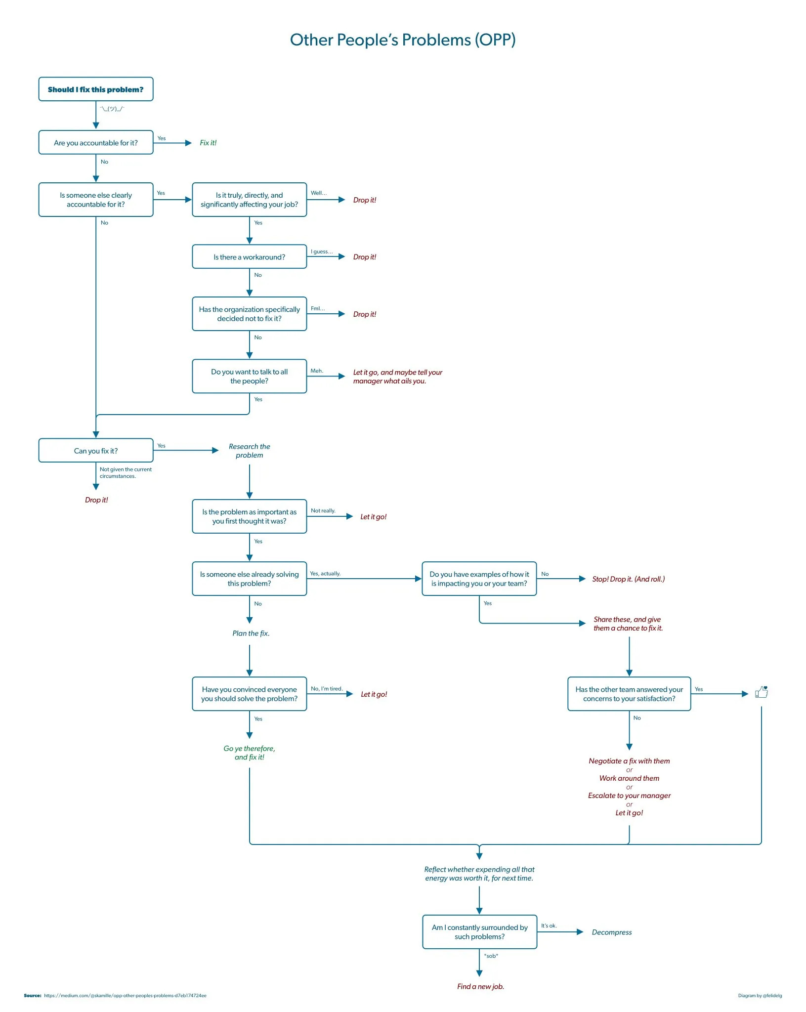
"A hard lesson for me over the past several years of my career has been figuring out how to pick my battles. I’ve seen many friends and colleagues struggle with this as well: how do you know when to involve yourself in something, and how do you know when to stay out of it? How do you figure out where the line is?" - Camille Fournier
- Other People's Problems (OPP): A Leadership Conundrum: Fournier discusses the challenge of balancing involvement in team issues with empowering team autonomy. A crucial read for understanding when to intervene and when to step back.
Key tip: Print that graph out, and read that again, and again. - The Significance of 'Glue Work' in Engineering: Tanya sheds light on 'glue work', those essential yet often unrecognized tasks that keep teams and projects cohesive. A must-read for appreciating and acknowledging it, and figuring out how to navigate the challenges around the same.
- Staying True to Your Core Role: Charity Majors' Insight
Key Learning: Focusing on your primary job responsibilities is crucial, making sure that additional tasks don't overshadow core duties. - The Napoleon Technique: Strategic Task Postponement: Discover how postponing certain tasks can improve focus and problem-solving, based on Napoleon’s technique.
- Navigating the Role of Staff+ IC Leaders
Key Learning: The ambiguity of Staff+ IC roles demands a balance of responsibility and boundary-setting to avoid overextension.
💡Mental Model of the week:

Old School Burke Newsletter
Join the newsletter to receive the latest updates in your inbox.