010: Don’t Panic: Unblock yourself first

Unblocking yourself is part of the learning journey.
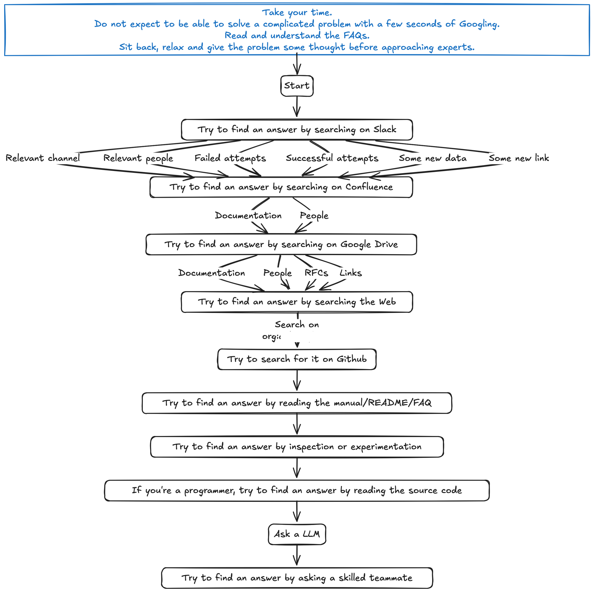
When you get stuck, resist the temptation to type “Help!” immediately and run.
Try these steps first:
- Give your brain a chance to self-solve
- Dive into existing docs or knowledge bases
- Tinker, test, and experiment
- Reach out methodically, with strong context, only after you’ve done your own homework
You’ll be amazed at how quickly your problem-solving skills grow, and how much time you save others in the process. Who knows, you might even become the go-to person for solving tricky issues and teaching others how to help themselves.
Ask wisely.
Old School Burke Newsletter
Join the newsletter to receive the latest updates in your inbox.